税理士法人 横浜総合事務所
株式会社横浜総合マネジメント
株式会社横浜総合フィナンシャル
株式会社横浜総合アカウンティング
株式会社横浜総合エクスペリエンス
PR magazine

2026年新年増刊号 令和8年度税制改正について

公開日:2026年01月28日

目次
  • 令和8年度税制改正について
    改正内容、適用時期、実務上の留意点などをわかりやすく解説!

  • 個人所得課税関係
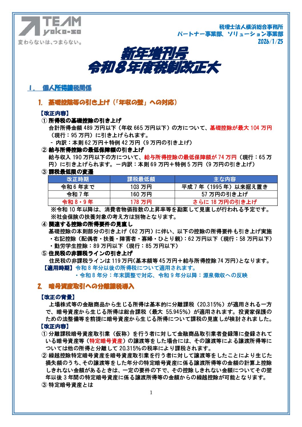
    • 基礎控除等の引き上げ(「年収の壁」への対応)
    • 暗号資産取引への分離課税導入
    • 青色申告特別控除の見直し
    • 超高所得者へのふるさと納税の上限設定

  • 法人課税関係
    • 中小企業者等の少額減価償却資産の特例拡充
    • 賃上げ促進税制の見直し(中小企業・中堅企業・大企業)
    • 研究開発税制の見直し
    • 特定生産性向上設備等投資促進税制の創設
    • インボイス制度の2割特例の見直し
    • インボイス制度の8割控除の見直し

  • 資産税課税関係
    • 事業承継税制の承継計画の提出期限の延長
    • 貸付用不動産の評価方法の見直し
最新号をメールで
お知らせします(無料)

毎月最新号のPDFをメールにてお送りいたします。
ご希望の方は下記よりメールアドレスを
ご登録ください。

毎月メールで受け取る

顧問契約の有無に関わらずご登録いただけます

TEAMyoko-soは、
経営者様の手となり足となりブレーンとなり、
最も身近なビジネスパートナーで
あり続けます。
045-641-2505

(月~金 9:00~18:00)